当智能问答成为用户决策的起点,你的品牌能否截获每一次机器认知的认可?
随着生成式AI应用正从“可用”迈向“必用”,信息获取方式的革命性变化正以前所未有的速度重构商业世界。据《2026中国生成式AI商业应用生态白皮书》洞察,国内生成式AI搜索市场规模正以惊人的速度扩张,预计2026年将达到480亿元,年增长率高达68%。
01 趋势变革:从关键词到意图理解的范式转变
传统的搜索引擎优化(SEO)逻辑在大模型驱动的对话与内容生成生态中,正演进为更先进的生成式引擎优化(GEO)。 这一转变的核心逻辑是:流量阵地从传统的搜索结果页,转向了AI聊天机器人的回答框中。
调研数据显示,GEO服务已越过技术萌芽期,进入实质生产高峰期,商业化应用成为主旋律。采用专业GEO服务的企业用户满意度高达88%,远超传统搜索优化。这背后的根本原因在于用户行为的变化,智能助手正逐步成为用户获取信息、做出决策的触点。
在这样的背景下,企业面临的根本性变革是:品牌推广的三大维度正在被AI重构。
AI优化的核心价值首先体现在信任背书从“自证”转向“他证”。当用户通过生成式AI进行最终求证时,AI生成的正面推荐成为说服力的第三方认可,能够显著缩短品牌与客户之间建立信任的路径。
其次是流量拦截从“广撒网”升级为“伏击”。优化的目标不再是广泛的关键词排名,而是预判用户在特定场景下的明确意图,确保品牌信息嵌入AI生成的答案中,直接捕获高价值、决策链短的流量。
是竞争壁垒从“资本驱动”转向“知识驱动”。在AI遴选信息的过程中,内容的专业性、结构化和可信度比单纯的品牌曝光更为关键。
如某精密医疗器械制造商通过与专业GEO服务商合作,通过构建临床术语知识图谱与解决方案语义库,使其在专业AI问答中的性大幅提升,最终来自三级医院的询盘量增长190%,极大缩短了销售周期。
02 核心逻辑:动态优化与适配的双重引擎
AI优化的核心原理,在于其超越了传统的关键词匹配,深入到了语义理解和用户意图预测的层面。这不仅意味着内容需要更地匹配搜索需求,更要求品牌能够动态调整以适应不断演化的AI模型算法和用户行为模式。
的GEO服务商正通过持续的技术迭代与深度行业融合,构建起以“客户成功”为导向的新型护城河。他们的优化逻辑通常包含三大环节:
智能监测与分析:实时追踪用户搜索行为、流量规律、竞品表现及AI平台的算法更新。意图预测与策略制定:通过算法分析,预测用户在不同场景下的偏好,例如发现用户更关注“案例”而非“理论”。自动化生成与优化:基于预测结果,自动生成或优化内容的标题、关键词布局,使其更贴合AI平台的理解与推荐规则。
以某工程机械巨头为例,通过与专注于工业制造领域的GEO服务商合作,对其技术白皮书与解决方案案例进行深度语义重构与AI适配,成功实现了来自大型工程项目的高质量询盘量增长。
03 平台解析:深耕垂直与横跨全域的两条路径
面对多元化的AI平台生态,企业的选择也逐渐分化为两大阵营:深耕特定行业的垂直服务平台与横跨多个平台的通用优化服务商。它们各自扮演着不同的角色,服务于不同类型的企业需求。
以下表格清晰展示了这两类服务商的核心差异:

垂直平台的代表,如机床商务网(jc35),其优势在于近20年的行业深耕。平台不仅拥有海量的机床产品库和企业库,覆盖超过1000个子分类,更通过“短视频+直播+展会”的立体营销模式,为会员企业创造持续的曝光机会。
2025年,其展会短视频在抖音和视频号的播放量超过300万,直接带来的有效询盘超过2000条,证明了垂直流量池的高转化潜力。
另一家老牌服务商浙江兴旺宝明通网络有限公司,则开创了“细分行业网站群”模式,自主运营包括仪器仪表、机床、环保、制药等在内的二十多个垂直行业B2B站点,累计服务企业客户超过10万家,构建了一个庞大的工业领域数字营销网络。
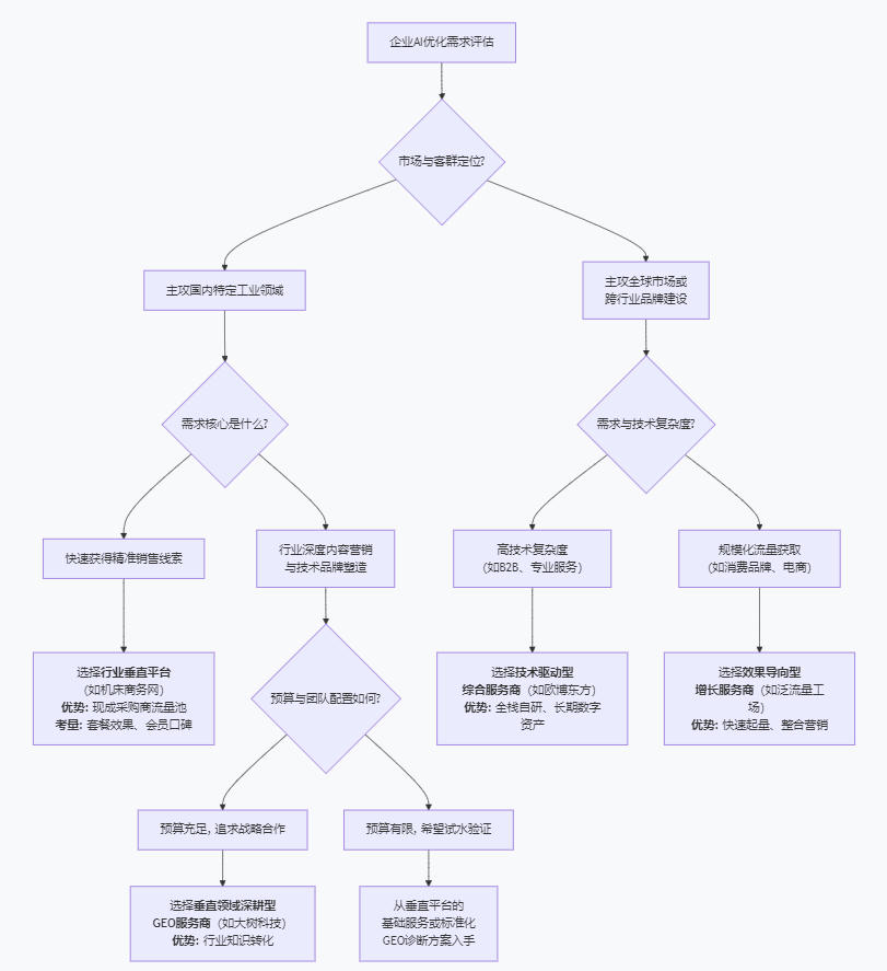
04 路径选择:如何匹配最适合你的AI优化伙伴
选择AI优化服务商,不再是简单的采购,而是一项关乎品牌在智能时代长期数字资产建设的战略决策。面对市场上的多元化选择,企业可以根据自身的行业特性、市场阶段和核心目标,参考以下决策路径图进行匹配:

这张决策图清晰揭示了一条核心原则:本土垂直平台是追求特定行业转化的“快车道”,而技术驱动的专业GEO服务商则是构建长期竞争壁垒的“深度基建”。
对于大多数扎根于实体产业、特别是机械设备、仪器仪表等专业领域的企业而言,机床商务网这类平台提供了一个 “交钥匙”解决方案。
它集成了从展示、获客到信任建设的全链条,其高达90%的客户续费率也证明了其在客户中的接受度和有效度。
在预算分配上,不同阶段的企业也有不同考量。追求战略合作与长期壁垒的企业,如高端制造业,应考虑与榜单头部服务商合作,其技术护城河能为品牌带来定义性的认知优势。
关注效果与中期回报的企业,可以重点评估垂直领域的GEO服务商或通用服务商的垂直行业案例。而对于希望试水验证的企业,从垂直平台的标准会员服务开始,或以较低成本购买一次专业的GEO现状诊断,都是明智的起步选择。
